如何与现有系统集成
即时通讯(IM)作为一种通信能力,已成为互联网基础设施的重要组成部分,成为许多应用程序不可或缺的功能。如果您开发了一款应用,并希望集成 OpenIMSDK 以实现聊天功能,本文将为您简要介绍集成的步骤。

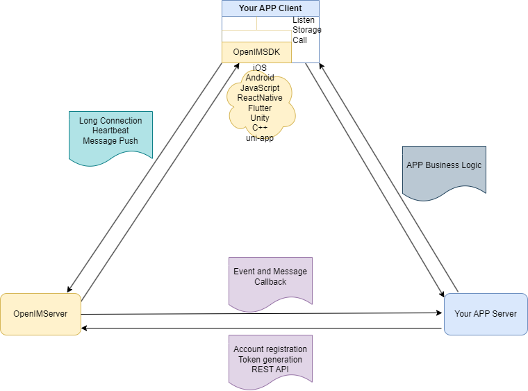
在上述系统关系图中:
- Your APP Server 表示您现有应用的服务器端,开发语言不限。用户的个人信息(包括个人资料和密码验证)存储在该服务器中。
- Your APP Client 表示您现有业务的客户端,主流的开发框架均支持。
Your APP Server 调用 REST API 与 IM Server 对接
- 新用户注册:用户注册成功后,调用用户注册接口。
- 用户信息修改:用户修改信息(如头像、昵称、扩展字段)成功后,调用修改用户信息接口。
- 获取 IM Token:在密码校验完成后,调用获取用户IM Token接口,并将获取到的 IM Token 返回给 Your APP Client。
- 导入存量用户:上线前,调用用户注册接口以导入已有用户数据。
Your APP Client 集成 OpenIM SDK
- 用户登录:用户登录成功后,从 Your APP Server 获取 IM Token,并调用IM SDK 登录接口。
- 嵌入 IMSDK:将 IMSDK 嵌入到您的应用中,实现聊天功能的集成。
- 用户信息管理:在获取或修改用户信息时,调用 Your APP Server 现有的接口。